pigallery2-extension-kit CDN files

jsDelivr monthly hits badge
  1. pigallery2-extension-kit@3.1.0
lib
events.drawio 2.58 KB
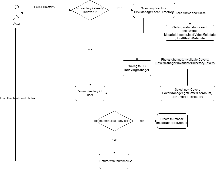
events.png 56.02 KB
index.js 112 B
index.js.map 95 B
index.ts 96 B
package.json 249 B
README.md 4.54 KB
REPOSITORY.md 2.43 KB

Free Open Source CDN for pigallery2-extension-kit

Looking for a nice landing page for your package? https://www.jsdelivr.com/package/npm/pigallery2-extension-kit